内蒙古立人人才顾问有限责任公司2026年面向社会公开招聘劳务派遣车站客运服务人员面试已结束,应聘人员自行进入报名系统查询面试结果,面试通过的应聘人员进入体检环节,具体体检事项通知如下:
一、体检完成时间
2026年4月9日前完成,并于2026年4月11日前取得《体检报告》。
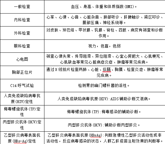
二、体检项目

三、体检要求
1、应聘人员需在二级甲等及以上医院进行体检,费用自理。
2、应聘人员取得《体检报告》后,携带《体检报告》与《无犯罪记录证明》于2026年4月11日参加内蒙古立人人才顾问有限责任公司组织的心理检测(不收取费用),检测地点:内蒙古立人人才顾问有限责任公司
四、未在规定时间内参加体检与心理检测的应聘人员,视为自愿放弃。
内蒙古立人人才顾问有限责任公司
2026年04月08日